BAVgenetics News and Publications

A Message from Dr. Body
This (Gago-Diaz 2016) is a study we performed in collaboration with a large group of Spanish Investigators who are part of the Spanish Congenital Heart Disease Network. As an aside, collaborations are key in all medical research. There is real value in combining patients from many sources to increase the number of people in a study and to increase the power of the study to identify correct results. In addition, the intellectual contribution of all the Investigators improves the quality of the study many-fold.
I digressed; the Spanish Group had a little over 1,000 patients, in which they had found an association between several genetic variants and bicuspid aortic valve disease and the dilated aorta that is associated with BAV. But its not sufficient to do the work in just one group. The real proof comes from demonstrating the same results in a separate group. In Investigator-speak, its called replication. It’s important because the majority of genetic findings are never replicated and therefore are likely to be false. OK, another digression; how can the results be wrong? Lots of reasons but the big reason is that if you throw enough darts, you will eventually hit someone or something. Often the wrong thing. Most of the testing we do involves measuring between 1-5 millions genetic variants. Just by sheer good (or bad) luck, one or more of them will be associated with BAV or aortic aneurysm or something else. We do two things to make sure these results are real – first, we measure the same variants in another population to see if the same genetic variants are again associated with the disease. The chance of throwing a million sided dice and getting the same number again is really, really low. If we do get the same number, it makes the result really believable. Next we ask; what is the biological mechanism responsible for the association we have made. That means we have to identify a way for that piece of DNA to affects the normal body function. One of the amazing things about genetic research is how often it identifies the body’s pathways that we had no clue about.
Now back to the Spanish study. We didn’t find any genetic variants that changed the structure of proteins. Why was that? There are several ways genetic diseases can act. One is by altering the structure of proteins. An example I often use when teaching is sickle cell disease. A single change in one single piece of DNA, changes the hemoglobin protein and causes sickle cell disease. But this is a rare type of disease. In most genetic diseases, the amount of a protein is changed, not the structure of the protein. So this Spanish study told us we couldn’t just measure the 3% of the genome that determines the structure of proteins; we have to measure the rest of the genome.
One of the more sudden bad events in patients with a bicuspid valve is an aortic dissection. A dissection is where the body’s main artery gets a split in it and can kill someone. Although this is a really rare event, it can be devastating. Two years ago, I attended a 5K run, in memory of a young father and husband who had died suddenly because of an aortic dissection. It’s hard not to be afraid of this disease. However, it is really, really rare. It might be a little more common in people with a bicuspid valve. We are really interested in it because there is very little warning to an aortic dissection, so we look for genes that might predict a dissection. Using over 3,000 people, colleagues from Texas found two genes that were associated with aortic dissection (Guo 2016). One an increased risk and another decreased risk, but the change in risk was quite small. The risk change was so small that it can’t be used to make a prediction for a single individual. It’s a shame there wasn’t anything more important about this study but it did give us a clue as to the genes, and therefore the proteins involved in aortic disease. Just a clue, not a smoking gun.
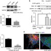
Now how about a gene that appears to be strongly related to having a bicuspid aortic valve. It’s a gene called GATA4. Two years ago we had a signal in this gene but were unable to prove its importance. Then last year, collaborators in Michigan proved the signal and we joined them in replicating the association between GATA4 and BAV. They did a superb job and also proved the biological mechanism. The paper is here (Willer 2017). There were a couple of variants in the gene, one that changes the GATA4 protein, the other that changes the amount of the GATA4 protein. So what does GATA4 do? It has a critical role in development of the heart while in the womb. Other genetic variants in GATA4 have been associated with other cardiac defects. Now, are these variants in GATA4 responsible for all BAVs – No. Maybe 2-4% of them.
Over the last couple of years we have published four summary papers. Two of them are here (Mathieu 2015; Prakash 2014). You may or may not find them useful, but I suggest starting with this one if you wish (Prakash 2014).
Now some additional local work we have been doing. A particularly nasty, but still uncommon, complication of having a bicuspid valve is that it gets infected. It’s uncommon but happens more frequently when someone has a bicuspid valve than when they have a “normal” tricuspid aortic valve. We wanted to quantify the rate of “more common” and found it was about 23 times more common (Kiyota 2017). The practical implications are tougher to work out, as they come down to the unanswered question of “I know I have a bicuspid valve; how do I prevent infection?”. There are thought to be two aspects to this – good dental hygiene and avoiding sources of infection. Some argue that they may be value in taking an antibiotic immediately prior to a dental cleaning – but the data for this is really weak. On the other hand the risk of taking an antibiotic is really low while an infection is really bad. Personally, if I had a BAV, I would take an antibiotic. But that is a personal decision, not medical advice. The other source of valve infection we are seeing too commonly these days is from intravenous drug use. What can I say – apart from being a really, really bad idea for everyone, add another really to the statement if you have a bicuspid valve. If the drugs don’t kill immediately, then the infection will.
The other local paper I want to discuss today is one that looked at whether or not a particular sub-type of bicuspid valve is more highly associated with an aortic aneurysm. The reason for this question is based on – if someone has a higher risk of developing an aortic aneurysm over time because they have a particular type of bicuspid valve, perhaps it would be appropriate for them to undergo more frequent imaging of their aorta. There had been a couple of papers that had suggested that, but to my eye, the evidence did not look strong enough to subject people to more imaging. So we looked at 829 patients to see if there was a relationship between the valve type and aortic aneurysm without seeing a really important difference (Habchi, 2017). My interpretation is that everyone should get imaging of their aorta when the BAV is diagnosed and depending on its size, get it again at regular intervals. How often is “regular”? I don’t know. Perhaps it should match the frequency of a colonoscopy – every 10 years after 50, or more frequently if there is a concern. But there is no “truth” on this one.
All my best,
Simon
Recent Publications

Authors: Karam M. Habchi, Elena Ashikhmina, Vanessa Montiero Vieira, Jasmine T. Shahram, Eric M. Isselbacher, Thoralf M. Sundt III, Prem Shekar, Jochen D. Muehlschlegel, Bicuspid Aortic Valve Consortium, and Simon C. Body
View the publication: Habchi et al. 2017
Abstract:
Thoracic aortic disease, including thoracic aortic aneurysm (TAA), is frequently seen in patients with bicuspid aortic valve (BAV). We hypothesized that BAV morphotype would be associated with aortic aneurysm phenotypes but that other patient variables would significantly modify this relationship. 829 patients between 18 and 90 years with BAV and available raw imaging of the aortic valve and the ascending aorta to its mid-portion prior to aortic valve and aortic surgery were examined. The sinuses of Valsalva and proximal ascending aorta were measured from 2-dimensional co-planar echocardiographic images. We observed strong associations between patient habitus and raw and normalized dimensions of the aortic root and ascending aorta. Patients with R-L morphotype presented at an older age with larger aortic root but similar ascending aortic dimensions. After accounting for patient morphometric characteristics and severity of aortic valve disease, patients with R-L valve morphotype were marginally more likely to have an aortic root aneurysm (86% vs. 78%; P = 0.043), defined as aortic root dimension Z score ≥3. We observed only small differences in aortic dimensions between BAV morphotypes, that are eclipsed by variation in patient habitus. We interpret these findings to mean that BAV patients will not likely benefit from therapies based on aortic valve morphotype. Rather, we propose that all BAV patients should undergo longitudinal follow-up, independent of valve morphotype. Guidelines for aortic surgery based upon dimensions alone may be improved by considering patient characteristics such as age, body size and other characteristics.

Authors: Yuka Kiyota, Alessandro Della Corte, Vanessa Montiero Vieira, Karam Habchi, Chuan-Chin Huang, Ester E Della Ratta, Thoralf M Sundt, Prem Shekar, Jochen D Muehlschlegel, and Simon C Body
View the publication: Kiyota et al. 2017
Abstract:
Objective:
Patients with structural abnormalities of cardiac valves, including bicuspid aortic valve (BAV), are said to be at higher risk of infective endocarditis (IE). We sought to determine the risk of IE of the BAV compared with the tricuspid aortic valve (TAV) and to determine the risk of aortic valve replacement and mortality after IE.
Methods: From medical records of two US and one Italian hospitals, patients with their first episode of IE of any native valve were identified. In the US cohort 42 patients with BAV and 393 patients with TAV with IE occurring between 1 January 2000 and 30 June 2014 were identified. In the Italian cohort 48 patients with BAV and 341 patients with TAV with IE underwent valve replacement surgery between 1 January 2000 and1 November 2015. The risk of IE for BAV and TAV and subsequent outcomes were determined after matching to patients without IE.
Results: After adjustment for risk factors, the risk of IE in the US cohort was 23.1 (95% CI 8.1 to 100, p <0.0001) times greater for BAV than TAV. Patients with BAV with IE were more likely to have an aortic root abscess. Within the subsequent 5 years, BAV patients with IE were more likely to undergo valve replacement (85%) than TAV patients with IE (46%). Patients with IE were at increased risk of death. The findings were similar in the Italian cohort.
Conclusions: Patients with BAV are at markedly increased risk of IE and aortic root abscess than patients with TAV. Increased risk of IE in patients with BAV indicates they may be a candidate group for long-term trials of antibiotic prophylaxis of IE.

Authors: Bo Yang, Wei Zhou, Jiao Jiao, Jonas B. Nielsen, Michael Mathis, Mahyar Heydarpour, Guillaume Lettre, Lasse Folkersen, Siddharth Prakash, Claudia Schurmann, Lars Fritsche, Gregory A. Farnum, Maoxuan Lin, Mohammad Othman, Whitney Hornsby, Anisa Driscoll, Alexandra Levasseur, Marc Thomas, Linda Farhat, Marie-Pierre Dube, Eric M. Isselbacher, Anders Franco-Cereceda, Dong-chuan Guo, Erwin P. Bottinger, G. Michael Deeb, Anna Booher, Sachin Kheterpal, Y. Eugene Chen, Hyun Min Kang, Jacob Kitzman, Heather J. Cordell, Bernard D. Keavney, Judith A. Goodship, Santhi Ganesh, Goncalo Abecasis, Kim Eagle, Alan P. Boyle, Ruth J.F. Loos, Per Eriksson9, Jean-Claude Tardif, Chad M. Brummett5, Dianna Milewicz11, Simon C. Body, and Cristen J. Willer
View the publication: Yang et al. 2017
Abstract:
Bicuspid aortic valve (BAV) is a heritable congenital heart defect and an important risk factor for valvulopathy and aortopathy. Here we report a genome-wide association scan of 466 BAV cases and 4,660 age, sex and ethnicity-matched controls with replication in up to 1,326 cases and 8,103 controls. We identify association with a noncoding variant 151 kb from the gene encoding the cardiac-specific transcription factor, GATA4, and near-significance for p.Ser377Gly in GATA4. GATA4 was interrupted by CRISPR-Cas9 in induced pluripotent stem cells from healthy donors. The disruption of GATA4 significantly impaired the transition from endothelial cells into mesenchymal cells, a critical step in heart valve development.

Authors: Gago-Díaz, M., Brion, M., Gallego, P., Calvo, F., Robledo-Carmona, J., Saura, D., Sánchez, V., Bermejo, J., Sevilla, T., Newton-Cheh, C., Carracedo, Á., Muehlschlegel, J.D., García-Dorado, D., Body, S.C., and Evangelista, A.
View the publication: Gago Díaz et al. 2016
Abstract:
Background:
Bicuspid aortic valve is the most common cardiovascular congenital malformation affecting 2% of the general population. The incidence of life-threatening complications, the high heritability, and familial clustering rates support the interest in identifying risk or protective genetic factors. The main objective of the present study was to identify population-based genetic variation associated with bicuspid aortic valve and concomitant ascending aortic dilation.
Materials & Methods: A cross-sectional exome-wide association study was conducted in 565 Spanish cases and 484 controls. Single-marker and gene-based association analyses enriched for low frequency and rare genetic variants were performed on this discovery stage cohort and for the subsets of cases with and without ascending aortic dilation. Discovery-stage association signals and additional markers indirectly associated with bicuspid aortic valve, were genotyped in a replication cohort that comprised 895 Caucasian cases and 1483 controls.
Results: Although none of the association signals were consistent across series, the involvement of HMCN2 in calcium metabolism and valve degeneration caused by calcium deposit, and a nominal but not genome-wide significant association, supported it as an interesting gene for follow-up studies on the genetic susceptibility to bicuspid aortic valve.
Conclusions: The absence of a genome-wide significant association signal shows this valvular malformation may be more genetically complex than previously believed. Exhaustive phenotypic characterization, even larger datasets, and collaborative efforts are needed to detect the combination of rare variants conferring risk which, along with specific environmental factors, could be causing the development of this disease.

Authors: Dong-chuan Guo, Megan L. Grove, Siddharth K. Prakash, Per Eriksson, Ellen M. Hostetler, Scott A. LeMaire, Simon C. Body, Sherene Shalhub, Anthony L. Estrera, Hazim J. Safi, Ellen S. Regalado, Wei Zhou, Michael R. Mathis, GenTAC Investigators, BAVCon Investigators, Kim A. Eagle, Bo Yang, Cristen J. Willer,Eric Boerwinkle, and Dianna M. Milewicz
View the publication: Guo et al. 2016
Abstract:
Acute aortic dissections are a preventable cause of sudden death if individuals at risk are identified and surgically repaired in a non-emergency setting. Although mutations in single genes can be used to identify at-risk individuals, the majority of dissection case subjects do not have evidence of a single gene disorder, but rather have the other major risk factor for dissections, hypertension. Initial genome-wide association studies (GWASs) identified SNPs at the FBN1 locus associated with both thoracic aortic aneurysms and dissections. Here, we used the Illumina HumanExome array to genotype 753 individuals of European descent presenting specifically with non-familial, sporadic thoracic aortic dissection (STAD) and compared them to the genotypes of 2,259 control subjects from the Atherosclerosis Risk in Communities (ARIC) study matched for age, gender, and, for the majority of cases, hypertension. SNPs in FBN1, LRP1, and ULK4 were identified to be significantly associated with STAD, and these results were replicated in two independent cohorts. Combining the data from all cohorts confirmed an inverse association between LRP1 rs11172113 and STAD (p = 2.74 × 10(-8); OR = 0.82, 95% CI = 0.76-0.89) and a direct association between ULK4 rs2272007 and STAD (p = 1.15 × 10(-9); OR = 1.35, 95% CI = 1.23-1.49). Genomic copy-number variation analysis independently confirmed that ULK4 deletions were significantly associated with development of thoracic aortic disease. These results indicate that genetic variations in LRP1 and ULK4 contribute to risk for presenting with an acute aortic dissection.

Authors: Patrick Mathieu, Yohan Bossé, Gordon S Huggins, Alessandro Della Corte, Philippe Pibarot, Hector I. Michelena, Giuseppe Limongelli, Marie‐Chloé Boulanger, Arturo Evangelista, Elisabeth Bédard, Rodolfo Citro, Simon C Body, Mona Nemer, and Frederick J Schoen
View the publication: Mathieu et al. 2015
Abstract:
Bicuspid aortic valve is the most prevalent cardiac valvular malformation. It is associated with a high rate of long‐term morbidity including development of calcific aortic valve disease, aortic regurgitation and concomitant thoracic aortic aneurysm and dissection. Recently, basic and translational studies have identified some key processes involved in the development of bicuspid aortic valve and its morbidity. The development of aortic valve disease and thoracic aortic aneurysm and dissection is the result of complex interactions between genotypes, environmental risk factors and specific haemodynamic conditions created by bicuspid aortic valve anatomy. Herein, we review the pathobiology of bicuspid aortic valve with a special emphasis on translational aspects of these basic findings. Important but unresolved problems in the pathology of bicuspid aortic valve and thoracic aortic aneurysm and dissection are discussed, along with the molecular processes involved.

Authors: Siddharth K. Prakash, MD, PhD, Yohan Bossé, PhD, Jochen D. Muehlschlegel, MD, MMSC, Hector I. Michelena, MD, Giuseppe Limongelli, MD, PhD, Alessandro Della Corte, MD, PhD, Francesca R. Pluchinotta, MD, Maria Giovanna Russo, MD, Artur Evangelista, MD, PhD, D. Woodrow Benson, MD, PhD, Simon C. Body, MBChB, MPH, and Dianna M. Milewicz, MD, PhD on behalf of the BAVCon Investigators.
View the publication: Prakash et al. 2014
Abstract: Bicuspid aortic valve (BAV) is the most common adult congenital heart defect and is found in 0.5% to 2.0% of the general population. The term “BAV” refers to a heterogeneous group of disorders characterized by diverse aortic valve malformations with associated aortopathy, congenital heart defects, and genetic syndromes. Even after decades of investigation, the genetic determinants of BAV and its complications remain largely undefined. Just as BAV phenotypes are highly variable, the genetic etiologies of BAV are equally diverse and vary from complex inheritance in families to sporadic cases without any evidence of inheritance. In this paper, the authors discuss current concepts in BAV genetics and propose a roadmap for unraveling unanswered questions about BAV through the integrated analysis of genetic and clinical data.